对于洗搞、仿写指令,许多人都有着不同的看法。在过去的经验里,很多人都觉得给AI的指令应该“高大上”、应该用结构化指令组成。

然而,在实际的操作中,往往是通俗易懂的指令更容易被AI理解,效果也不比那些复杂的指令来的差。

请看这样的阶梯对话顺序(依次按顺序发给AI):

对话1: 我是写作新手,想要学习并模仿某种风格的文案。请指导我应该从哪些方面分析文案的特点,以达到和原作者的风格几乎一模一样。

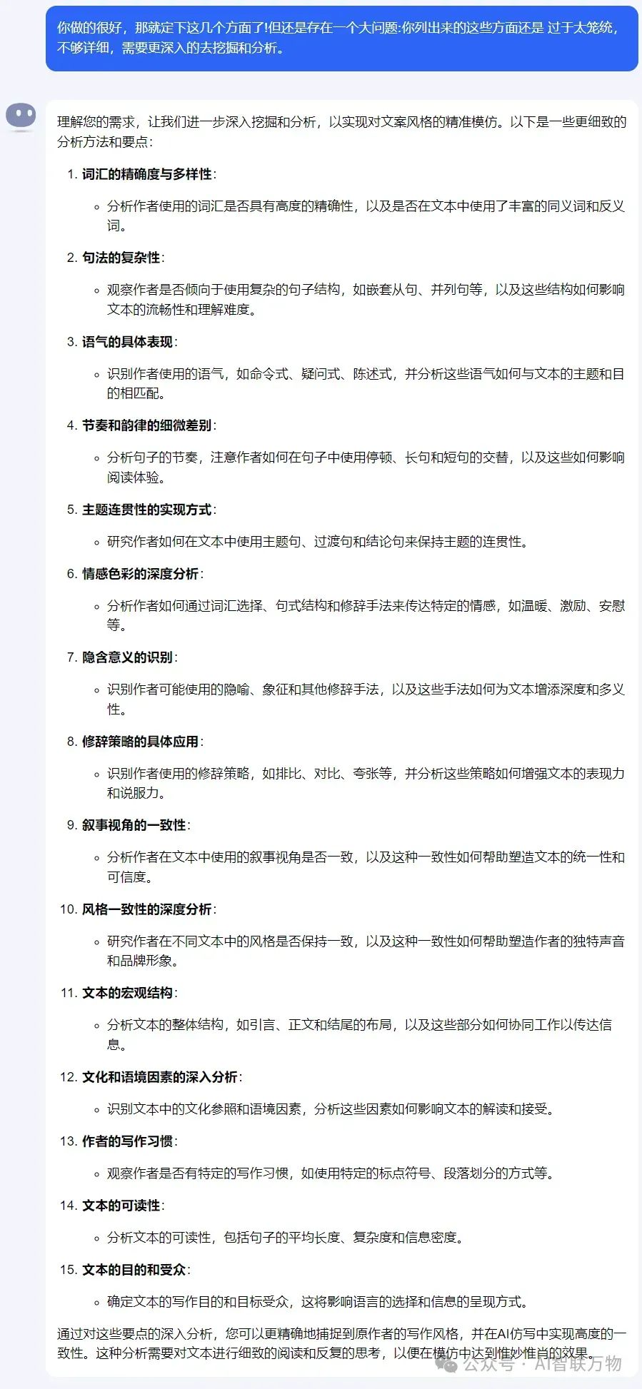
****对话2: 你列出来的特点这些方面过于太笼统,最大的问题是不够详细

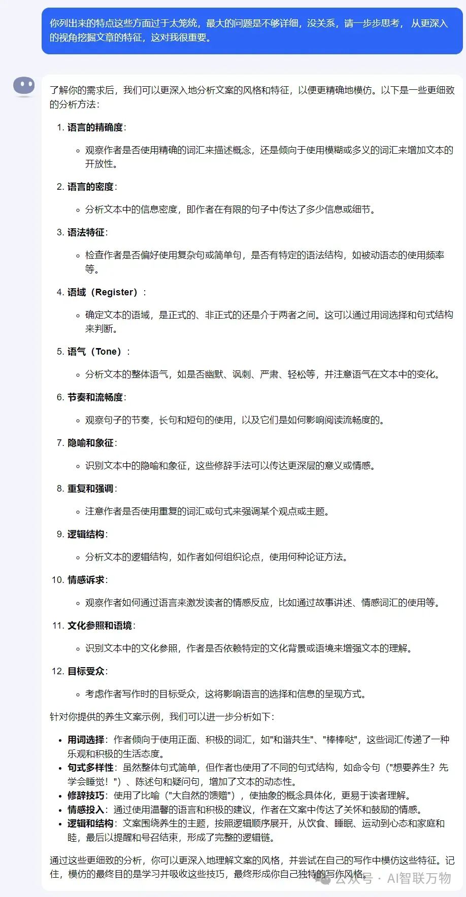
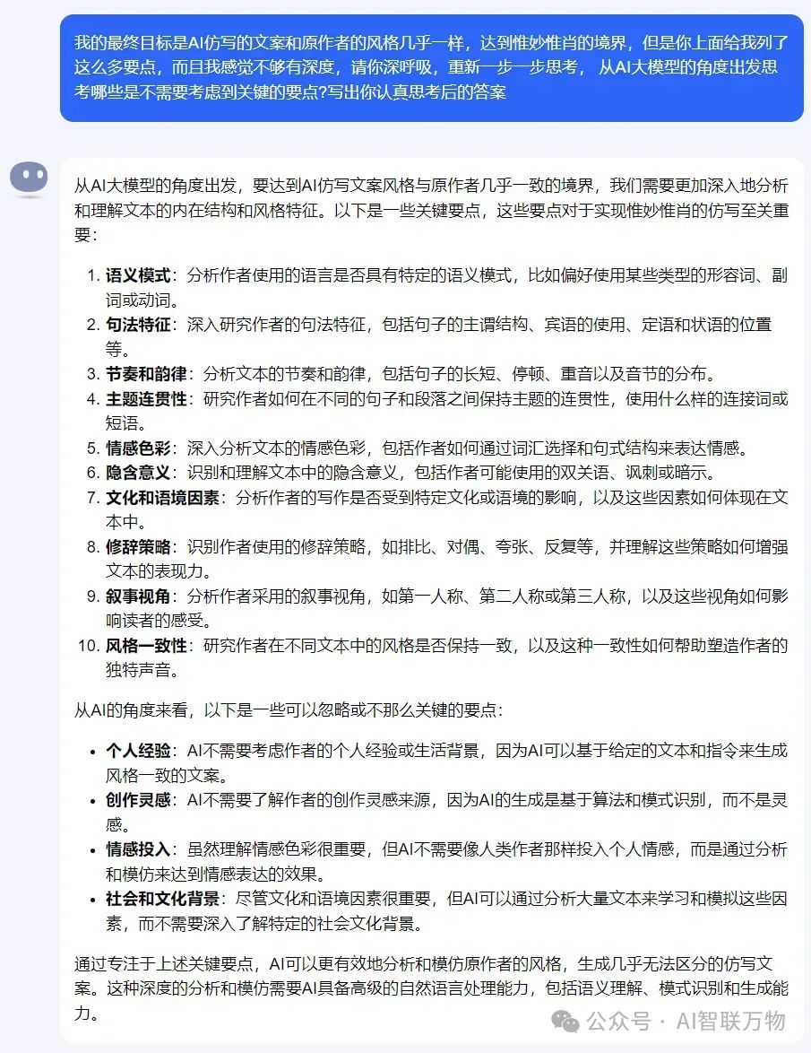
对话3: 上面给我列了这么多要点,而且我感觉不够有深度,请你深呼吸,重新一步一步思考对话4: 你列出来的这些方面还是 过于太笼统,不够详细,需要更深入的去挖掘和分析
****对话5: 了解这些深层次的分析要点,然后基于这些详细的要点去分析文章,然后得出详细的分析结果,并帮我写一篇【】的文章

很显然,这些对话的语言看起来并不是很“专业”,更容易让人理解,通过5个不断地追问,逐步深入和细化的过程,让AI最终输出的文章媲美原文。

我们所要做的,便是将上述的对话填充和微调后投喂给AI,让AI写出我们所需要的效果。

那么,就让我们试试吧!

以KimiAI为例,我们可以通过以下指令,完成一次完整的仿写。

1. 笼统开始,概括方法要点

通过简单的指令,让AI帮助我们总结出模仿文案风格所需要注意的大致要点和步骤。

在这个过程中,AI总结出的要点可以做到分条分点、非常清晰。

2. 进阶解读,分析方法

在第一步的分析中,AI提供的要点通常倾向于笼统、模糊,和官方而我们要做的便是让它总结得更加精准。

3、反复深入,分析大方面

要求AI深呼吸并重新思考,这不仅是对AI的一种人性化要求,也是鼓励AI进行更深层次的分析。我们应该精益求精,让AI为它自己精炼出更有价值的内容。

4. 最后精炼,为仿写作准备

这是开始仿写前的最后一步啦~让AI总结出最后的要点大纲,相信它已经可以胜任仿写的工作。

5. 开始仿写,生成相似文章

输入相应标题,一篇完整的、风格相近的文章便被AI生成出来啦~怎么样,是不是很神奇!

对比第一张图片的养生之法,在看下AI生成的美容之道,是不是有异曲同工之妙,在AI的帮助下,5句对话就可以,高效的完成内容仿写工作,并且完全保留了原文的风格。

很显然,只要完全学会利用AI,我们的工作会变得便利很多!

心动的话,现在就行动起来吧!

以上就是小编今天分享的内容啦。喜欢的话,不妨点点关注,点个赞吧!

最后分享我的指令大全99%的人不知道,2024年AI指令大全原来在这

内容超级干!全程无废话!没有羞涩难道的代码,也没有贩卖焦虑,直接就是围绕这指令干货本身,任何人都可以从0-1学习,手册总字数也近10w字

!绝对是秒杀同级别产品。

手册以文档的形式交付,这样方便大家保存阅览和复制。新店只需5元(即将恢复原价299)****。需要联系